Связаться с нами
Электрические характеристики (при Vcc=3,3 В ANT подключен к нагрузке 50 Ом)
| RF125-TX/RF125-TX2 | |||||
| Параметры | Мин. | Тип. | Макс. | Единица | Состояние |
| Температурный параметр | |||||
| Диапазон температур | -40 | 25 | 85 | ℃ | При работе |
| -40 | 25 | 125 | ℃ | При хранении | |
| Параметр напряжения | |||||
| Рабочее напряжение | 12 | 30 | В | RF125-TX | |
| 9 | 12 | В | РФ125-TX2 | ||
| Текущий параметр | |||||
| Рабочий ток | - | <300 | - | мА | @12В |
| Параметры радиочастот | |||||
| Расстояние связи | >5 | м | Сотрудничать с нашим получателем | ||
| RF125-RX / RF125-RA | |||||
| Параметры | Мин. | Тип. | Макс. | Единица | Состояние |
| Температурный параметр | |||||
| Диапазон температур | -40 | 25 | 85 | ℃ | При работе |
| -40 | 25 | 125 | ℃ | При хранении | |
| Параметр напряжения | |||||
| Рабочее напряжение | 2.5 | 3.3 | 3.6 | В | |
| Текущий параметр | |||||
| Получать ток | - | <3 | - | мА | Рядом с передатчиком |
| - | <9 | - | uA | Нет передачи | |
| Параметры радиочастот | |||||
| Чувствительность приема | - | 80 | uvRMS | ||
| Расстояние связи | >5 | м | Сотрудничайте с нашим передатчиком | ||
| Тип | Пробуждение при низком энергопотреблении |
RF125-TX:


RF125-TX2:


RF125-RX/A:

RF125-TX:

| Определение пин-кода | Ввод/вывод | Напряжение | Описание |
| ВКЦ | 12-30в | Может быть подключен к положительному полюсу источника питания 12-30 В. | |
| Земля | 0 | Подключите отрицательный полюс источника питания. | |
| TXD | О | 0-3,3 В | Последовательный выходной порт |
| RXD | я | 0-3,3 В | Последовательный входной порт |
RF125-TX2:

| Определение пин-кода | Ввод/вывод | Напряжение | Описание |
| 1 | ВКЦ | Внешнее подключение к источнику постоянного тока 9-12 В | |
| 2,4 | Земля | Внешнее соединение с заземлением | |
| 3 | +3,3 В | Внешнее подключение с напряжением 2,5-3,6 В | |
| 5 | TXD | О | Последовательный выходной порт |
| 6 | RXD | я | Последовательный входной порт |
| 7,8 | МУРАВЕЙ | О | Внешняя передающая антенна 125К |
RF125-RX:

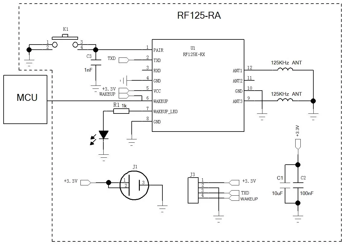
| Номер контакта | Определение пин-кода | Ввод/вывод | Описание |
| 1 | ПАРА | я | Кнопка сопряжения кодов, нажмите и удерживайте более 1 секунды, чтобы войти в режим сопряжения кодов, обычно высокого уровня |
| 2 | TXD | О | Порт вывода данных |
| 3 | RXD | я | Зарезервировано для использования на заводе |
| 4,8,10 | Земля | Силовое заземление | |
| 5 | ВКЦ | Может быть подключен снаружи с положительным напряжением 2,5-3,6 В. | |
| 6 | ПРОСНУТЬСЯ | О | После получения сигнала 125К вывести высокий импульс |
| 7 | ВЕЛ | О | Возможность подключения внешнего светодиодного освещения, высокая яркость света |
| 9 | АНТ3 | я | Внешняя патч-антенна 125К, индуктивность 7,2 мГн |
| 11 | АНТ2 | я | Внешняя патч-антенна 125К, индуктивность 7,2 мГн |
| 12 | АНТ1 | я | Внешняя патч-антенна 125К, индуктивность 7,2 мГн |
RF125-TX:

RF125-TX2:

RF125-RX:

РФ125-РА

политика конфиденциальности
· Политика конфиденциальности
В настоящее время нет доступного контента
Электронная почта: sales@nicerf.com
Тел:+86-755-23080616