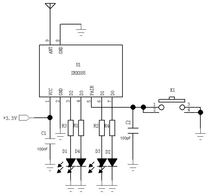
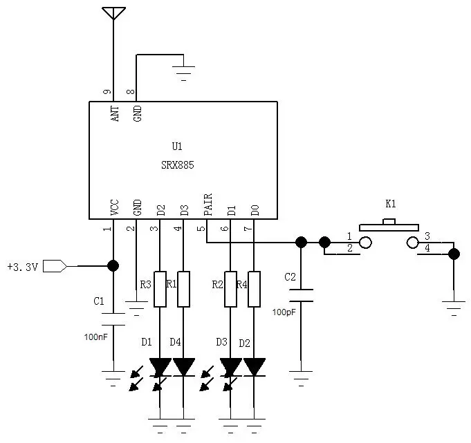
SRX885 — это маломощный модуль приёмника сигнала с АСК 315/433 МГц с супергетеродинной модуляцией. Он совместим с нашими модулями передатчика сигнала с АСК серии STX. Этот продукт отличается высокой стабильностью, помехоустойчивостью и экономичностью, а также имеет функцию четырёхпозиционного переключателя. Он отличается гибкостью использования, низкой стоимостью, отладкой без необходимости разработки, самодекодированием, адаптивным кодированием и автоматическим обучением рынку дистанционного управления. Он находит широкое применение в выключателях управления освещением, беспроводных дверных звонках, умных домах, рулонных воротах, игрушках с дистанционным управлением, противоугонных сигнализациях и других областях. Модули прошли сертификацию ROHS, FCC, CE и другие.
| Параметр | Мин. | Тип. | Макс. | Единица | Состояние |
| Условия эксплуатации | |||||
| Диапазон рабочего напряжения | 2.8 | 3 | 5.5 | В | |
| Диапазон рабочих температур | -20 | 25 | 70 | ℃ | |
| Текущее потребление | |||||
| Рабочий ток | 4.5 | мА | @433MHz | ||
| Параметры РЧ | |||||
| Диапазон частот | 433.82 | 433.92 | 434.02 | МГц | @433MHz |
| 314.9 | 315 | 315.1 | МГц | @315MHz | |
| Чувствительность | -115 | дБм | @1Кбит/с | ||
| Полоса пропускания приемника | 350 | КГц | |||
| Модуляция | ПРОСИТЬ |
| Частота | 315 МГц, 433 МГц |


| Номер контакта | Определения контактов | Описание |
| 1 | МУРАВЕЙ | Питание положительное, диапазон 2,8 В-5,5 В |
| 2, 8 | Земля | заземление |
| 3 | Д2 | Выход 4-позиционного переключателя |
| 4 | Д3 | 4-канальный коммутационный выход, может использоваться как последовательный выход |
| 5 | Пара | Пара кодовых кнопок |
| 6 | Д1 | Выход 4-позиционного переключателя |
| 7 | Д0 | Выход 4-позиционного переключателя |
| 9 | МУРАВЕЙ | Подключите антенну 50 Ом |

политика конфиденциальности
· Политика конфиденциальности
В настоящее время нет доступного контента
Электронная почта: sales@nicerf.com
Тел:+86-755-23080616