Связаться с нами
| Параметр | Мин. | Тип | Макс | Единица | Состояние |
| Рабочее состояние | |||||
| Диапазон рабочего напряжения | 3.3 | 5 | 6.5 | В | |
| Температурное напряжение | -40 | 85 | ℃ | ||
| Текущее потребление | |||||
| Получение текущего | 13.5 | мА | Режим низкой чувствительности | ||
| Получение текущего | 10 | мА | Режим высокой чувствительности | ||
| Передача тока | 500 | 550 | мА | VCC=5 В, TX=30 дБм | |
| ток сна | <2 | 3 | uA | ||
| Параметр | |||||
| Диапазон частот | 410 | 433 | 450 | МГц | @433MHz |
| 470 | 490 | 510 | МГц | @470MHz | |
| 863 | 868 | 873 | МГц | @868MHz | |
| Скорость модуляции | 0.1 | 1000 | Кбит/с | ФСК | |
| Диапазон выходной мощности | 29.5 | 30 | 31 | дБм | 433 МГц, VCC = 5 В |
| Чувствительность приема | -125 | -126 | дБм | 433 МГц, скорость передачи данных = 600 бит/с, Fdev = 3 кГц | |
| Модуляция | АСК,(Г)ФСК |
| Чип | si4463 |
| Частота | 315 МГц,433 МГц,470 МГц,868 МГц,915 МГц |
| Выходная мощность | 1W |
| Интерфейс | СПИ |


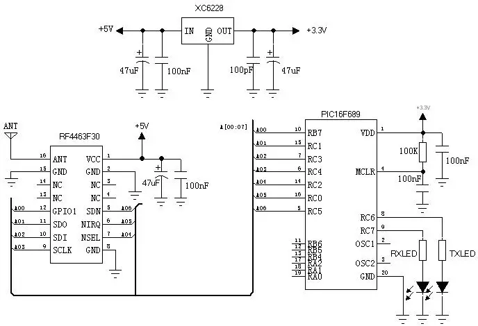
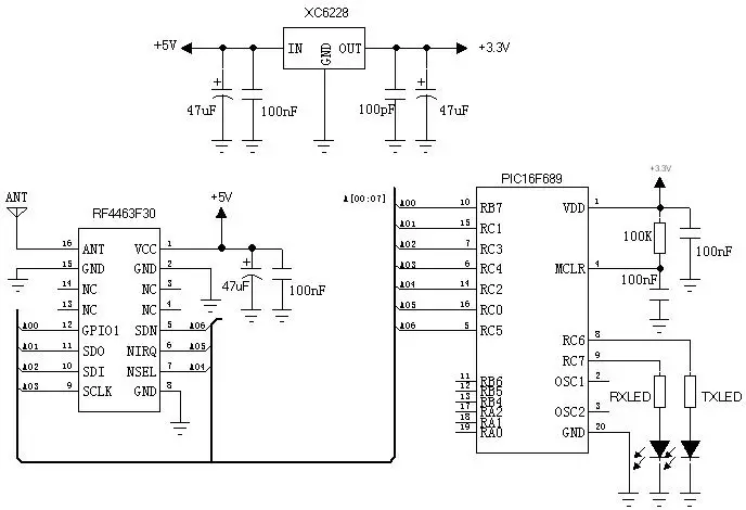
| НОМЕР ПИН-КОДА | Имя пин-кода | Описание |
| 1 | ВКЦ | Положительный источник питания |
| 2 | Земля | Подключено к заземлению |
| 3,4,14 | NC | Свободно, не подключено |
| 5 | СДН | Управление выключением питания. SDN = 1, выключение питания SDN = 0, нормальная работа. |
| 6 | nIRQ | Прерывание выхода |
| 7 | нСЕЛ | Выбор последовательных данных для интерфейсов SPI. |
| 8 | Земля | Подключено к заземлению |
| 9 | СКЛК | Последовательные тактовые импульсы для интерфейса SPI. |
| 10 | СОИ | Последовательные данные для интерфейса SPI. |
| 11 | СДО | Последовательный вывод данных для интерфейса SPI. |
| 12 | GPIO1 | GPIO1 Si4463 |
| 13 | GPIO0 | GPIO0 Si4463 для интерфейса ввода-вывода |
| 15 | Земля | Подключено к заземлению |
| 16 | МУРАВЕЙ | От коаксиальной антенны 50 Ом |


политика конфиденциальности
· Политика конфиденциальности
В настоящее время нет доступного контента
Электронная почта: sales@nicerf.com
Тел:+86-755-23080616