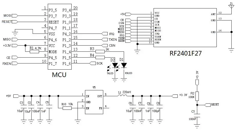
RF2401F27 — это модуль передатчика и приёмника с диапазоном 2,4 ГГц. RF2401F27 использует оригинальный радиочастотный чип Nordic nRF24L01+ и высокоэффективный радиочастотный усилитель. Высокая скорость передачи данных (максимум 2 Мбит/с), хорошая чувствительность (-102 дБм) и высокая выходная мощность (+26 дБм), а также низкий уровень гармоник и непредвиденных излучений расширяют зону действия и улучшают качество связи. Модуль соответствует требованиям ROHS и прошёл сертификацию.
| Параметр | Мин. | Тип. | Макс. | Единица | Условия |
| Условия эксплуатации | |||||
| Диапазон рабочего напряжения | 2.0 | 5 | 5.5 | В | |
| Диапазон рабочих температур | -40 | 85 | ℃ | ||
| Текущее потребление | |||||
| Ток RX | <19 | мА | |||
| Ток TX | 400 | 450 | мА | @Vcc=5 В, 26 дБм, 2400 МГц | |
| Ток сна | <7 | uA | |||
| Параметры РЧ | |||||
| Диапазон частот | 2400 | 2525 | МГц | ||
| Скорость передачи данных | 250 | 2000 | Кбит/с | ГФСК | |
| Выходная мощность | 10 | 26 | дБм | Мощность 0=13 дБм, 1=21 дБм, 2=24 дБм, 3=26 дБм | |
| Максимальная выходная мощность | 25 | 26 | 26.5 | дБм | @VCC=5В |
| Чувствительность приемника | -100 | -102 | дБм | @data=250kbps | |
| Модуляция | (Г)ФСК |
| Чип | nRF24L01+ |
| Частота | 2,4 ГГц |
| Выходная мощность | 400 мВт |
| Интерфейс | СПИ |


| Номер контакта | Определения выводов | Описание |
| 1 | ВКК | Подключитесь к VCC (2,0-5,5 В) |
| 2 | Земля | Подключитесь к заземлению |
| 3 | CE | Чип включения |
| 4 | ДНС | CSN интерфейса SPI |
| 5 | ССК | Интерфейс SCK или SPI |
| 6 | МОСИ | MOSI интерфейса SPI |
| 7 | МИСО | MISO интерфейса SPI |
| 8 | прерывание | Выход прерывания, активный низкий уровень |
| 9 | TXEN | PIN-код включения передачи, TX = высокий уровень, RX = низкий уровень |
| 10 | РКСЕН | Получите PIN-код включения, RX = высокий уровень, TX = низкий уровень |
| 12 | МУРАВЕЙ | Подключите коаксиальную антенну 50 Ом. |
| 13 | Земля | Подключите заземление антенны |
| 11. 14 | Земля | Подключиться к земле |


политика конфиденциальности
· Политика конфиденциальности
В настоящее время нет доступного контента
Электронная почта: sales@nicerf.com
Тел:+86-755-23080616