Связаться с нами
| Параметр | Мин. | Тип | Макс | Единица | Условия |
| Диапазон напряжения питания | 3.3 | 5 | 6 | В | |
| Диапазон рабочих температур | -40 | 85 | ℃ | ||
| Ток RX | 21 | мА | |||
| Ток TX | 350 | мА | @27 дБм | ||
| Ток в режиме ожидания | < 3 | uA | Значения регистров сохранены, генератор выключен | ||
| Частота | 428 | 433 | 438 | МГц | @433MHz |
| 863 | 868 | 873 | МГц | @868MHz | |
| Скорость передачи данных по воздуху | 0,123 | 256 | Кбит/с | ФСК | |
| Выходная мощность | +27 | дБм | |||
| Чувствительность | -122 | дБм | @Скорость передачи данных=1,2 Кбит/с |
| Модуляция | (Г)ФСК |
| Чип | si4432 |
| Частота | 315 МГц,433 МГц,470 МГц,868 МГц,915 МГц |
| Выходная мощность | 500 мВт |
| Интерфейс | СПИ |



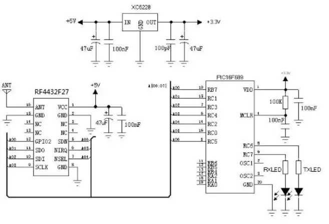
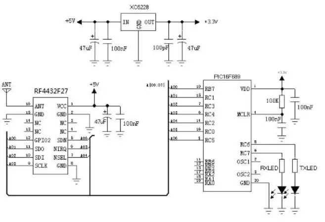
| НОМЕР ПИН-КОДА | Имя пин-кода | Описание |
| 1 | ВКЦ | Положительный источник питания |
| 2 | Земля | Подключено к заземлению |
| 3,4 | NC | Свободно, не подключено |
| 5 | СДН | Управление выключением питания. |
| SDN = 1, выключение питания | ||
| SDN = 0, нормальная работа. | ||
| 6 | nIRQ | Прерывание выхода |
| 7 | нСЕЛ | Выбор последовательных данных для интерфейсов SPI. |
| 8 | Земля | Подключено к заземлению |
| 9 | СКЛК | Последовательные тактовые импульсы для интерфейса SPI |
| 10 | СОИ | Последовательный вывод данных для интерфейса SPI. |
| 11 | СДО | Последовательный вывод данных для интерфейса SPI |
| 12 | GPIO2 | GPIO2 Si4432 |
| 13,14 | NC | Не подключен |
| 15 | Земля | Подключено к заземлению |
| 16 | МУРАВЕЙ | От коаксиальной антенны 50 Ом |

политика конфиденциальности
· Политика конфиденциальности
В настоящее время нет доступного контента
Электронная почта: sales@nicerf.com
Тел:+86-755-23080616