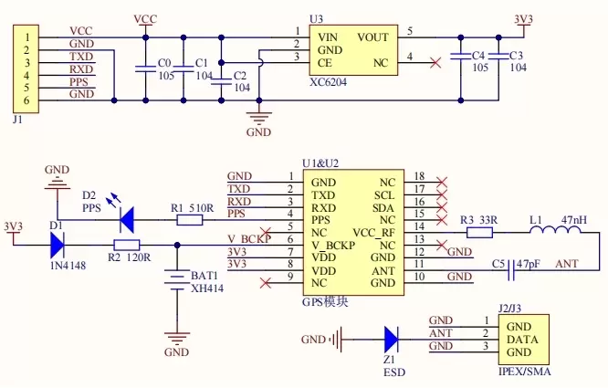
GPS03 — это многофункциональный модуль со встроенным GPS-модулем (GPS01, GPS01-TD, GPS01-ZK, GPS02-UBX, GPS02-TD). Благодаря встроенному самозаряжающемуся запасному аккумулятору GPS03 может обеспечить запуск двигателя в режиме прогрева в течение 1 часа. Это чрезвычайно удобно для использования в бытовых условиях.
| Номер продукта | Модуль GPS на борту |
| GPS03-01-IPEX | GPS01 |
| GPS03-01TD-IPEX | GPS01-TD |
| GPS03-01ZK-IPEX | GPS01-ZK |
| GPS03-UBX-IPEX | GPS02-UBX |
| GPS03-02TD-IPEX | GPS02-TD |
| GPS03-01-СМА | GPS01 с разъемом SMA |
| GPS03-01TD-SMA | GPS01-TD с разъемом SMA |
| GPS03-01ZK-SMA | GPS01-ZK с разъемом SMA |
| GPS03-UBX-SMA | GPS01-UBX с разъемом SMA |
| GPS03-02TD-SMA | GPS01-TD с разъемом SMA |
| Параметр | Описание | Минимум | Типичный | Максимум | Единица | Состояние |
| Условия эксплуатации | ||||||
| Диапазон рабочего напряжения | ВКЦ | 3.3 | 5 | 5.5 | В | |
| Температура | Работа | -40 | 85 | ℃ | ||
| Хранилище | -40 | 125 | ℃ | |||
| Потребление тока | ||||||
| Получать ток | Активная антенна | < 38 | мА | GPS03-01 | ||
| Пассивная антенна | < 30 | мА | ||||
| Активная антенна | < 36 | мА | GPS03-01ZK | |||
| Пассивная антенна | < 28 | мА | ||||
| Активная антенна | < 43 | мА | GPS03-01TD/GPS03-02TD | |||
| Пассивная антенна | < 35 | мА | ||||
| Активная антенна | < 33 | мА | GPS03-UBX | |||
| Пассивная антенна | < 25 | мА | ||||
| Коэффициент усиления внешней антенны | 30 | дБ | ||||
| Параметры последовательного порта | ||||||
| Скорость последовательной передачи данных | 9600 | бит/с | GPS03-01,GPS03-01ZK | |||
| 4800 | 115200 | 230400 | бит/с | GPS03-01TD/GPS03-02TD | ||
| 4800 | 38400 | 921600 | бит/с | GPS03-UBX | ||
| Тип | GPS |


| Номер пин-кода | Определение пин-кода | Ввод/вывод | Стандартный уровень | Описание |
| 1 | ВКЦ | - | 3.3-5.5 | Основной вход питания |
| 2 | Земля | - | ||
| 3 | TXD | О | 0-3,3 В | UART TXD |
| 4 | RXD | я | 0-3,3 В | UART RXD |
| 5 | 1ППС | О | 0-3,3 В | 1 импульсный выход в секунду |
| 6 | Земля | - |


политика конфиденциальности
· Политика конфиденциальности
В настоящее время нет доступного контента
Электронная почта: sales@nicerf.com
Тел:+86-755-23080616