★ Следующие параметры достигаются при подключении прибора с медной осью сопротивлением 50 Ом: @VCC=5 В.
| Параметр | Мин. | Тип. | Макс. | Единица | Состояние |
| Состояние эксплуатации | |||||
| Рабочее напряжение | 2 | 5 | 5.5 | В | |
| Диапазон температур | -40 | 85 | °С | ||
| Текущее потребление | |||||
| Ток передачи | < 600 | мА | @Vcc=5 В, 27 дБм | ||
|
ток RX | < 17 | мА | @Обычный кристалл | ||
| < 19 | мА | @TCXO | |||
| ток сна | <7 | uA | |||
| Параметр RF | |||||
| Диапазон частот | 2400 | 2500 | МГц | ||
|
Скорость передачи данных | 0,476 | 202 | Кбит/с | @LoRa | |
| 260 | 1300 | Кбит/с | @FLRC | ||
| 125 | 2000 | Кбит/с | @ФСК | ||
| Выходная мощность | 1 | 27 | дБм | ||
| Максимальная выходная мощность | 26 | 26.5 | 27 | дБм | @VCC=5В |
| Чувствительность приема | -132 | дБм | LoRa@0.476Кбит/с | ||
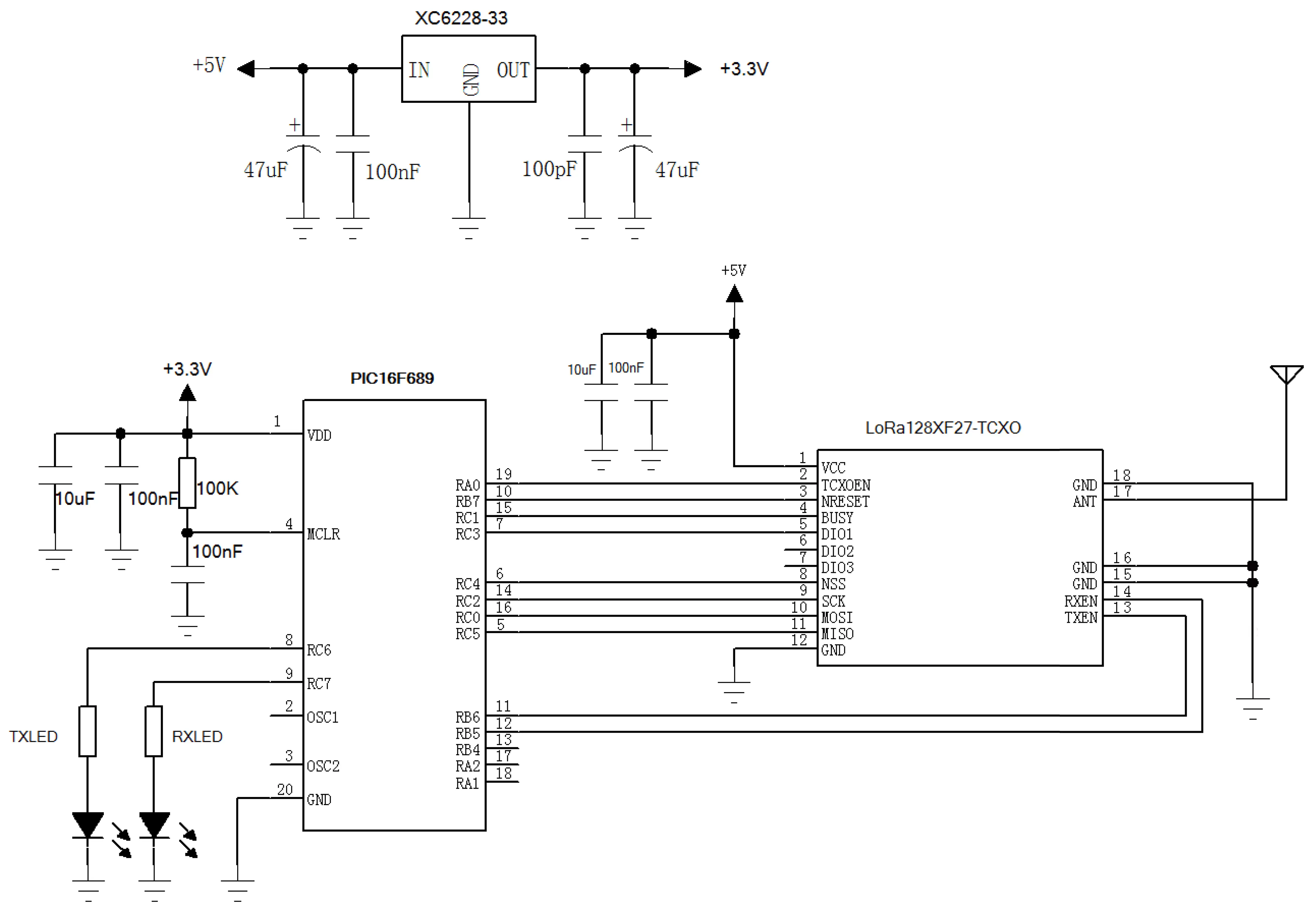
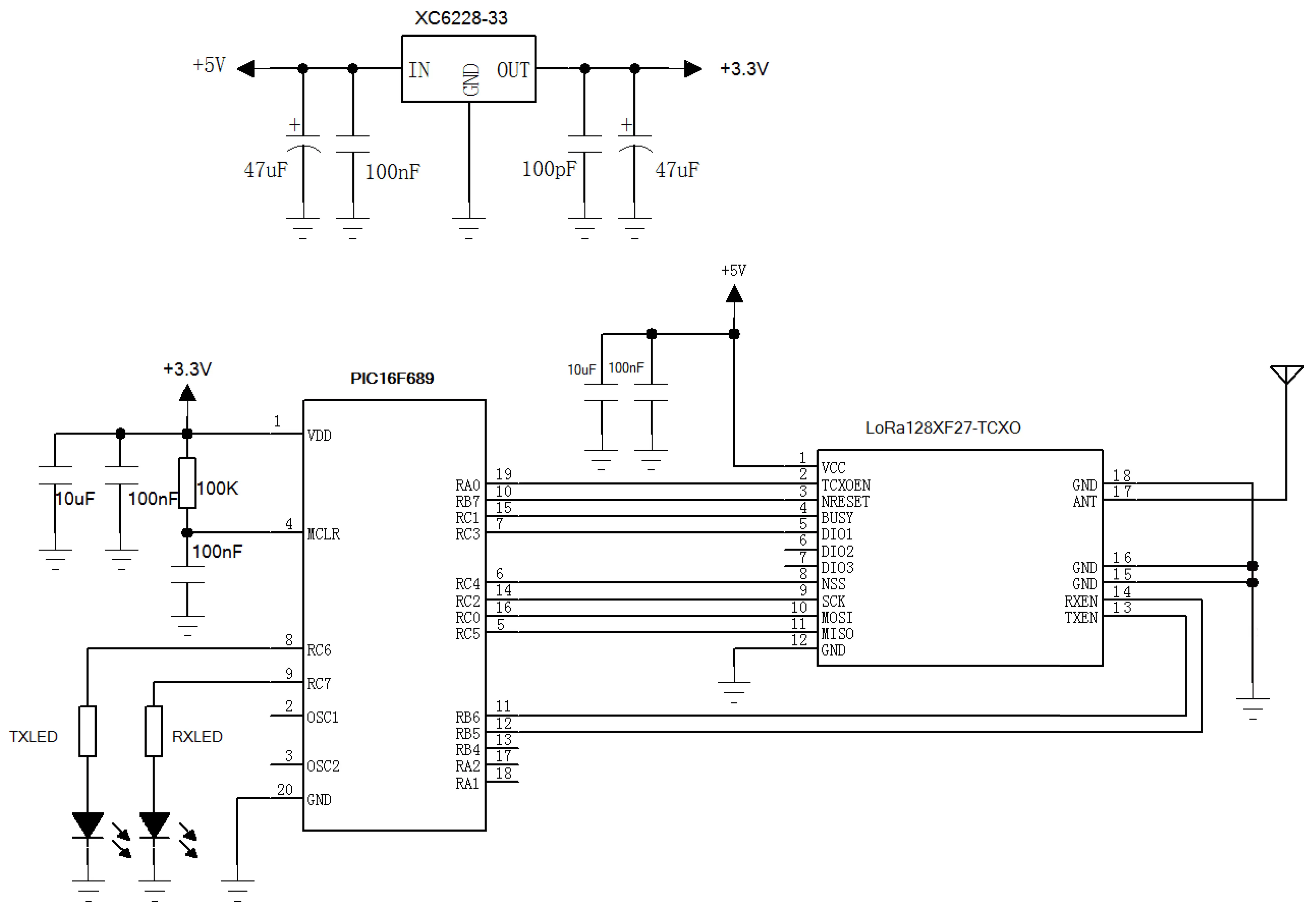
| Интерфейс | СПИ |
| Чип | SX1280 |
| Частота | 2,4 ГГц |
| Модуляция | Лора |
| Выходная мощность | 500 мВт |
Диапазон рабочих частот : 2400-2500 МГц
Максимальная выходная мощность : 500 мВт (27,0 дБм)
Чувствительность : - 132 дБм при LoRa
Скорость передачи данных : 0,476–202 Кбит/ с @LoRa
модуляция LoRa
Встроенный МШУ
Высокоточный кварцевый генератор ( 0,5ppm TCXO )
Пакетный режим связи (прием F i F o 256 байт)
Диапазон рабочего напряжения : 2,0–5,5 В
Диапазон рабочих температур : -40~+85 °C
Применение радиочастотного модуля 2,4 ГГц LoRa1280F27-TCXO


Примечание: при напряжении питания 5 В высокий уровень всех входов/выходов составляет 3,3 В.
| № контакта | Имя пин-кода | Ввод/вывод | Стандартный уровень | Описание |
| 1 | ВКЦ | - | 2,0-5,5 В | Подключен к положительному полюсу источника питания |
| Примечание: в модуле Lora1280F27-TCXO контакт 2 — TCXOEN. | ||||
| 2 | Земля | - | заземление | |
| Примечание: в модуле Lora1280F27-TCXO контакт 2 — TCXOEN. | ||||
| 2 | TCXOEN | я | 2,0-3,3 В | Включите TCXO: Подтяните TCXOEN перед тем, как управлять SX1280 для сброса; Задержка не менее 3 мс для ожидания завершения запуска TCXO; 3. Во время использования модуля 1280 TCXOEN всегда должен поддерживать высокий уровень; Выключите TCXO (если модуль должен перейти в режим сна): Вызовите функцию SetSleep(), чтобы перевести модуль в режим сна; Задержка не менее 1 мс для ожидания завершения режима сна модуля; Подтяните TCXOEN, чтобы выключить TCXO; |
| 3 | NRESET | я | 0-3,3 В | Вывод триггера сброса чипа, активный низкий уровень |
| 4 | ЗАНЯТЫЙ | О | 0-3,3 В | Индикаторный контакт состояния (подробности см. в спецификации SX1280/1281) |
| 5 | ДИО1 | О | 0-3,3 В | Напрямую подключен к выводу микросхемы, настраиваемый ввод-вывод общего назначения (подробности см. в спецификации микросхемы SX1280/1281) |
| 6 | ДИО2 | О | 0-3,3 В | Напрямую подключен к выводу микросхемы, настраиваемый ввод-вывод общего назначения (подробности см. в спецификации микросхемы SX1280/1281) |
| 7 | ДИО3 | О | 0-3,3 В | Напрямую подключен к выводу микросхемы, настраиваемый ввод-вывод общего назначения (подробности см. в спецификации микросхемы SX1280/1281) |
| 8 | НСС | я | 0-3,3 В | Вывод выбора микросхемы модуля |
| 9 | ССК | я | 0-3,3 В | Входной контакт синхронизации SPI |
| 10 | МОСИ | я | 0-3,3 В | Входной контакт данных SPI |
| 11 | МИСО | О | 0-3,3 В | Выходной контакт данных SPI |
| 12,15.16 | Земля | - | - | Подключен к отрицательному полюсу |
| 13 | TXEN | я | 0-3,3 В | Вывод управления передачей (высокий уровень при передаче, низкий уровень при приеме) |
| 14 | РКСЕН | я | 0-3,3 В | Вывод управления приемом (высокий уровень при приеме, низкий уровень при передаче) |
| 17 | МУРАВЕЙ | - | - | Подключение к коаксиальной антенне сопротивлением 50 Ом |
| 18 | Земля | - | - | Подключен к отрицательному полюсу |

политика конфиденциальности
· Политика конфиденциальности
В настоящее время нет доступного контента
Электронная почта: sales@nicerf.com
Тел:+86-755-23080616