Связаться с нами
| Параметр | Мин. | Тип. | Макс. | Единица | Состояние |
| Условия эксплуатации | |||||
| Диапазон рабочего напряжения | 3 | 4 | 4.2 | В | @VCC напряжение |
| 1.8 | 3.3 | 3.5 | при +3,3 В | ||
| Температурное напряжение | -40 | 25 | 85 | ℃ | |
| Текущее потребление | |||||
| Получение текущего | <11 | мА | @4В | ||
| Ток TX | <1000 | мА | @4 В 30 дБм | ||
| ток сна | <2 | uA | |||
| Параметр радиочастоты | |||||
| Диапазон частот | 410 | 433 | 450 | МГц | Получать без фильтра |
| 428 | 433 | 439 | МГц | Добавить фильтр для улучшения помехоустойчивости | |
| Скорость передачи данных | 1.2 | 300 | Кбит/с | @ФСК | |
| 0,018 | 62,5 | Кбит/с | @LoRa® | ||
| Выходная мощность | 6 | 30 | дБм | @4В | |
| Чувствительность приема | -122 | дБм | @FSK data=1,2 Кбит/с Fdev=50 КГц | ||
| -136 | дБм | @Lora BW=125 кГц SF = 10 CR=4/5 | |||


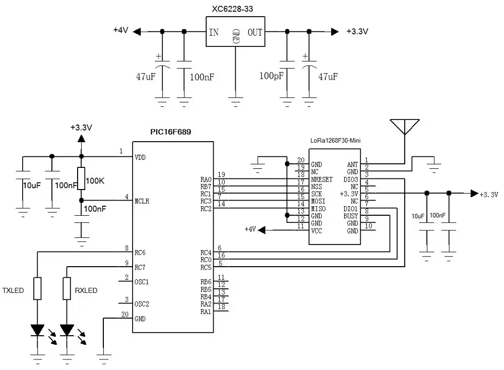
| Номер пин-кода | Определение пин-кода | Ввод/вывод | Стандартный уровень | Описание |
| 1 | МУРАВЕЙ | О | - | Подключение к коаксиальной антенне сопротивлением 50 Ом |
| 2,20 | Земля | заземление | ||
| 3 | ДИО3 | я | 0-3,3 В | Вывод включения усилителя мощности, работа на высоком уровне, сон на низком уровне |
| 4, 6, 19 | NC | - | - | Зависнуть в воздухе |
| 5 | +3,3 В | О | +3,3 В | Вход напряжения внутреннего ВЧ-чипа (1,8–3,5 В) |
| 7 | ДИО1 | О | 0-3,3 В | Цифровой ввод-вывод, настраиваемый |
| 8 | ЗАНЯТЫЙ | О | 0-3,3 В | Используется для индикации состояния, подробности см. в данных чипа. |
| 9、10、12、13 | Земля | заземление | ||
| 11 | ВКЦ | Положительный вход напряжения питания усилителя мощности (3,7–4,2 В) | ||
| 14 | МИСО | О | 0-3,3 В | Вывод данных SPI |
| 15 | МОСИ | я | 0-3,3 В | Ввод данных SPI |
| 16 | ССК | О | 0-3,3 В | SPI-часы |
| 17 | НСС | я | 0-3,3 В | Вход выбора микросхемы SPI |
| 18 | NRESET | я | 0-3,3 В | Сброс триггерного входа |

политика конфиденциальности
· Политика конфиденциальности
В настоящее время нет доступного контента
Электронная почта: sales@nicerf.com
Тел:+86-755-23080616