Sep . 2021
В процессе предоставления клиентам технической поддержки и настройки RF мы обнаружили, что из-за обновления функциональных требований и обновлений продуктов мы часто сталкиваемся с проблемами, которые требуют, чтобы модули, встроенные в разные беспроводные чипы, взаимодействовали друг с другом, но спецификации, различные различия параметров и форматов данных заставляют людей задуматься, с чего начать. В этом тесте были выбраны интерфейсные радиочастотные беспроводные модули RF4432PRO (встроенный в чип Si4432) и RF4463PRO (встроенный в чип Si4463), независимо разработанные компанией NiceRF Wireless Technology Co., Ltd., а также подробные экспериментальные процедуры, аппаратные интерфейсы и соответствующие образцы. были описаны программы. Я надеюсь предоставить эталонный метод решения проблем связи между различными беспроводными чипами.
1.1 Производительность и характеристики чипа


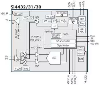
Рисунок 1: Блок-схема встроенного модуля чипа Si4432 и Si4463.
Si4432 в беспроводном модуле RF4432PRO представляет собой высокопроизводительный чип радиочастотного приемопередатчика, разработанный компанией Silabs в США с рабочей полосой частот ниже 1 ГГц и принадлежащий к серии EzRadioPro. Он широко используется в промышленности, научных исследованиях, медицине (ISM) и оборудовании беспроводной связи ближнего действия (SRD) в Китае. Его выходная мощность может достигать +20 дБм, а чувствительность приема — -121 дБм.
Беспроводной модуль RF4463PRO использует Silicon Lab Si4463, который представляет собой высокоинтегрированный беспроводной чип приемопередатчика частотного диапазона ISM. Чрезвычайно низкая чувствительность приема (-126 дБм) в сочетании с лучшей в отрасли выходной мощностью +20 дБм обеспечивает расширенный диапазон и улучшенную производительность линии связи. В то же время разнообразие встроенных антенн и поддержка скачкообразной перестройки частоты могут быть использованы для дальнейшего расширения диапазона и повышения производительности.
Конкретные параметры можно найти в руководствах по микросхемам Si4432 и Si4463. Беспроводные модули RF4432PRO и RF4463PRO обеспечивают аппаратную поддержку встроенных функций чипов Si4432 и Si4463. Пользователи могут напрямую разрабатывать и контролировать программирование и управление модулем в соответствии с руководством по эксплуатации чипа.
| Беспроводной модуль | RF4432PRO | RF4463PRO |
| Частотный диапазон | 403 МГц, 433 МГц, 463 МГц | 403 МГц, 433 МГц, 463 МГц |
| Ток эмиссии | 85 мА, 20 дБм | 85 мА, 20 дБм |
| Получить текущий | 18,5 мА | 13,5 мА |
| Статическая мощность | <1 мкА | <0,1 мкА |
| Диапазон мощности передачи | 1дБм~20дБм | -5дБм~20дБм |
| Получение чувствительности | -121 дБм @данные=1,2 Кбит/с | -126 дБм @данные=500 бит/с |
Таблица 1. Протестированное сравнение радиочастотных параметров RF4432 и RF4463 компании Shenzhen NiceRF Wireless Technology Co., Ltd.
1.2 Проектирование аппаратного обеспечения системы
В аппаратном обеспечении экспериментальной системы использовались беспроводные модули RF4432PRO и RF4463PRO компании NiceRF Wireless Technology Co., Ltd. и соответствующие им демонстрационные платы. Модули RF4432PRO и RF4463PRO содержат высокопроизводительные микросхемы промышленного уровня, прошедшие строгие испытания. Подключите каждый модуль через контакты, чтобы завершить создание аппаратной платформы. Через порт SPI микроконтроллера на демонстрационной плате два модуля приемопередатчика взаимодействуют друг с другом для реализации беспроводной передачи данных. В сочетании с модулем беспроводного внешнего приемопередатчика для облегчения отладки и тестирования на расстоянии. Демонстрационная плата имеет контакты внешнего беспроводного модуля, и параметры настройки можно сохранить после выключения питания. С помощью кнопки пользователь может настроить беспроводной модуль, например, рабочую частоту, мощность передачи и скорость связи. Конкретные определения контактов беспроводных модулей RF4432PRO и RF4463PRO см. в наших подробных спецификациях продуктов.

Рис. 2. Шэньчжэнь NiceRF Wireless Technology Co., Ltd. Демонстрационная плата и аппаратное подключение беспроводного модуля.
Передача и прием беспроводных сигналов — это процесс модуляции и демодуляции сигнала. Независимо от того, является ли это связью с одним и тем же беспроводным модулем или с разными, разница в параметрах модуляции, таких как формат модуляции, скорость и частота модуляции, отклонение частоты и полоса пропускания приема двух частей передающей и приемной частей, приведет к нарушению связи между модулями. быть не в состоянии общаться.
2.1 Тайминг управления шиной SPI
Связь между модулями RF4432PRO и RF4463PRO и микроконтроллером заключается в том, что RF-модуль передает беспроводные сигналы в соответствии с командами управления и данными, записанными микроконтроллером, через шину SPI, а полученные данные и сопутствующую информацию передает микроконтроллеру через шину SPI. . Синхронизация SPI Si4432 и Si4463 немного отличается.

Рисунок 4. Время записи SPI чипа Si4432.

Рис. 5. Время записи SPI чипа Si4463.
2.2 Тестовый режим
Демо-платы DEMO модулей RF4432PRO и RF4463PRO компании Shenzhen NiceRF Wireless Technology Co., Ltd. имеют два режима тестирования: регулярную отправку и регулярный прием, что удобно для отладки программ. Общей чертой беспроводных модулей RF4432PRO и RF4463 в режиме тестирования демонстрационной платы DEMO является то, что они непрерывно передают «101010...» и могут видеть полученные сигналы в реальном времени на соответствующих выводах.

Рисунок 6
2.3 Нормальный режим
Демонстрационные платы беспроводных модулей RF4432PRO и RF4463PRO компании Shenzhen NiceRF Wireless Technology Co., Ltd. работают в режиме PH+FIFO Si4432 и Si4463. И Si4432, и Si4463 оснащены 64-байтовым FIFO и соответствующими функциями обработки пакетов данных. В этом режиме чип автоматически добавляет и определяет преамбулу, слово синхронизации, проверку и т. д., а также указывает статус связи посредством прерываний, что значительно облегчает процесс связи. В обычном режиме связи необходимо обеспечить полное соответствие настроек формата пакетов данных двух модулей связи, иначе чип не сможет генерировать прерывания.

Рисунок 7: Формат пакета данных Si4432.

Рисунок 8: Формат пакета данных Si4463.
2.4 Резюме
Сравните формат пакета данных чипов Si4432 и Si4463, как показано в таблице 5. Можно обнаружить, что пакет данных Si4463 можно разделить на несколько частей, каждая из которых имеет проверку CRC, а остальные части в основном одинаковы. Чтобы убедиться, что два чипа могут обмениваться данными, установите формат пакета тестовых данных, как показано в Таблице 6.
| Си4432 | Си4463 | |
| Преамбула | 1~8 байт | 1~8 байт |
| Синхронизировать слово | 1~4 байта | 1~4 байта |
| Заголовок передачи | √ | √ |
| Длина пакета | √ | √ |
| ДАННЫЕ | 0~64 байта | 0~64 байта |
| КПР | 0~2 байта | 0,2,4 байта |
Таблица 5. Сравнение форматов пакетов данных Si4432 и Si4463.
| Преамбула | Синхронизировать слово | Заголовок передачи | ДАННЫЕ | ||
| длина | Си4432 | 8 байт | 2 байта | 4 байта | 10 байт |
| Си4463 | 8 байт | 2 байта | 4 байта | 10 байт | |
| содержание | Си4432 | «010101...» | 0xb42b | «swwx» | «АБВДЕФГИМ» |
| Си4463 | «010101...» | 0xb42b | «swwx» | «АБВДЕФГИМ» | |
Таблица 6: Формат пакета тестовых данных
Настройки радиочастотных параметров, используемые в системной связи, следующие: модули Si4432 и Si4463 на 433M и 1,2 кбит/с, параметры с самой высокой чувствительностью приема следующие: Si4432, Si4463 смещение частоты: 20 кГц, 5 кГц; полоса пропускания 61 кГц, 28,62 кГц; чувствительность -: 121 дБм, -123 дБм. Когда Si4432 и Si4463 используют вышеуказанные параметры для связи, расстояние связи не может достигать того же расстояния связи чипа. Поэтому рассмотрите возможность установки одинакового смещения частоты двух беспроводных модулей. В практических приложениях Si4463 в основном совместим с Si4432. Поэтому было решено изменить смещение частоты Si4463 на смещение частоты Si4432 на 20 кГц. (Конкретную конфигурацию регистра см. во вложении) Формат отправляемых данных показан в Таблице 6. Чтобы гарантировать, что беспроводные модули RF4432PRO и RF4463PRO могут работать нормально и предоставлять опорные сигналы, сначала разрешите тем же модулям обмениваться данными в обычном режиме демонстрационная плата DEMO при этой настройке.
3.1 Сравнение принимаемых и передаваемых сигналов
В пакетном режиме данных, поскольку чип автоматически обрабатывает данные, отображаются только результаты, что не способствует отладке программы. Поэтому мы используем режим тестирования демонстрационной платы DEMO и внешние контакты Shenzhen NiceRF Wireless Technology Co., Ltd., чтобы судить о качестве связи, синхронно наблюдая за наиболее интуитивным способом отправки и получения сигналов.
Установите для GPIO2 и GPIO1 RF4432PRO и RF4463PRO значение вывода функции вывода данных Rx, чтобы полученные данные можно было выводить с контактов GPIO2 и GPIO1 в режиме реального времени. Используйте логический анализатор для одновременного наблюдения за передаваемыми и принимаемыми сигналами беспроводных модулей RF4463PRO и RF4432PRO и соответствующим образом сравнивайте их. Как показано на рисунке 10, можно обнаружить, что RF4432PRO и RF4463PRO могут правильно принимать передаваемые сигналы друг друга.


Рисунок 9: Форма приема тестового сигнала RF4432 и RF4463: 433 МГц, 1,2 Кбит/с, сдвиг частоты 20 кГц.
Продолжайте прием в тестовом режиме в течение определенного периода времени, наблюдайте за каждой полученной формой сигнала, как показано на рисунке 11, убедитесь, что полученный сигнал не деформирован, и сделайте вывод, что беспроводные модули RF4432PRO и RF4463PRO могут нормально обмениваться данными при этом радиочастотном параметре. .

Рисунок 11: Форма принимаемого сигнала RF4463 на частоте 433 МГц, 1,2 Кбит/с, сдвиг частоты 30 кГц
3.2 Прием в пакетном режиме данных
Модуль RF4432PRO и модуль RF4463PRO получают правильные сигналы друг от друга, поэтому радиочастотные параметры сохраняются, а рабочий режим демонстрационной платы Shenzhen NiceRF Wireless Technology Co., Ltd. установлен в нормальный режим, чтобы проверить, работает ли чип. может прервать. Было обнаружено, что ни модуль RF4432PRO, ни модуль RF4463PRO не генерировали прерывание приема. Установите демонстрационную плату DEMO на нормальную передачу RF4432PRO, тестовый прием RF4463PRO, обычную передачу RF4463PRO, тестовый прием RF4432PRO и сравните формы сигналов пакетов данных, передаваемых RF4432PRO и RF4463PRO. Обнаружено, что настройки формата пакетов данных двух модулей несовместимы.

Рис. 12. RF4432 и RF4463 отправляют сигнал пакета данных на частоте 433 МГц, 1,2 Кбит/с, сдвиг частоты 20 кГц.
После сравнения обнаруживается, что слово синхронизации 4463 соответствует настройке не «0x2DD4», а «0xB42B». И преамбула 4432 — «0101...», а не предыдущая версия по умолчанию «1010...». Измените формат пакетов данных двух модулей и используйте демонстрационную плату DEMO для связи в обычном режиме. Было обнаружено, что оба беспроводных модуля RF4432PRO и RF4463PRO получили сбои.

Рисунок 13: 433 МГц, 1,2 Кбит/с, смещение частоты 20 кГц RF4463 и прерывание RF4432.
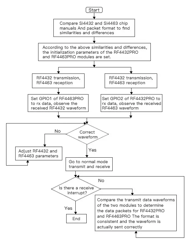
3.3 Общая блок-схема

Рис. 14. Блок-схема отладки связи RF4432PRO и RF4463PRO.
4.1 Аппаратные результаты
RF4463PRO работает в обычном режиме передачи демонстрационной платы DEMO компании Shenzhen NiceRF Wireless Technology Co., Ltd., а RF4432PRO работает в обычном режиме приема демонстрационной платы DEMO. На экране отображается количество отправленных и полученных пакетов. Как показано на рисунке 18, после отправки в течение определенного периода времени потери пакетов не происходит.

Рис. 15. Физическая схема связи между RF4432PRO (слева) и RF4463PRO.
4.2 Результаты программного обеспечения
На рисунке 19 4432IRQ — это вывод прерывания RF4432PRO, а 4463IRQ — это вывод прерывания RF4463PRO. Видно, что каждому прерыванию отправки соответствует прерывание приема.

Рис. 16. Связь RF4432PRO и RF4463PRO прервана.
Ключ к эксперименту лежит в настройках инициализации беспроводных модулей RF4432PRO и RF4463PRO, а остальное соответствует процедурам связи между одними и теми же беспроводными модулями. Коды инициализации беспроводных модулей RF4432PRO и RF4463PRO, которые подходят для следующих тестов, можно напрямую подставить в программу связи для реализации связи между беспроводными модулями RF4432PRO и RF4463PRO. Полную программу испытаний, использованную в этом эксперименте, можно увидеть в ДЕМО-КОДЕ RF4432 и ДЕМО-КОДЕ RF4463 на официальном сайте Shenzhen NiceRF Wireless Technology Co., Ltd.
5.1 Пример инициализации RF4432PRO
si4432_config.rar
5.2 Пример инициализации RF4463PRO
si4463_config.rar
Примечание. Место для загрузки вложения находится под заголовком статьи.
В этой статье описан подробный процесс реализации, аппаратный интерфейс и пример программы модуля беспроводной связи RF4432PRO и RF4463PRO компании Shenzhen NiceRF Wireless Technology Co., Ltd., который осуществим посредством экспериментов. Основным методом реализации связи является установка в RF4432PRO и RF4463PRO одинаковых радиочастотных параметров и формата данных. Этот метод также можно распространить на другую связь между различными беспроводными модулями и беспроводными чипами. Если вы столкнулись с экспериментальными явлениями, отличными от описанных в статье, если у вас есть какие-либо вопросы об экспериментальном процессе или других идеях, добро пожаловать к нам для технического обмена.
Пожалуйста, укажите: Источником является компания NiceRF Wireless Technology Co., Ltd., в противном случае в случае обнаружения правонарушители должны быть расследованы.
+86-755-23080616
sales@nicerf.com
Сайт: https://www.nicerf.com/ .
Адрес: 309-314, 3/F, корпус A, деловое здание Хунду, зона 43, район Баоань, Шэньчжэнь, Китай
политика конфиденциальности
· Политика конфиденциальности
В настоящее время нет доступного контента
Электронная почта: sales@nicerf.com
Тел:+86-755-23080616