Nov . 2025

Наши инженеры NiceRF обнаружили, что при отладке им неоднократно приходилось слышать шум TDD типа «дудл-дудл-дудл» при разработке модулей цифровых раций DMR в режиме передачи. Я видел, как многие команды считали, что проблема в аудиочипе. Однако проблема не в чипе, а в импульсе тока, генерируемом при переходах в дуплексный режим с временным разделением (TDD) в режиме передачи-приёма, который как бы «внедряется» в звуковой тракт через контуры питания/заземления, развязку печатной платы и цепи смещения микрофона.
В этой статье я поделюсь практическими знаниями: почему появляется шум, как быстро его обнаружить, как пошагово от него избавиться — то есть от «вставки подходящего силового индуктора» до «четырехслойной платы и схемы защиты от помех» — при этом я расскажу о выборе компонентов, анализе формы сигнала и дереве решений.

Мы обнаружили, что многие инженеры, впервые работающие в отрасли, не понимают, что такое шум TDD.
Явление: во время нажатия кнопки PTT (Push-to-Talk) или во время временного интервала передачи в динамике или гарнитуре слышен низкий «каракующий» звук с нечетными гармониками (10–100 Гц) в диапазоне 16–20 Гц, похожий на «рев мотора/пулемета».
Причина (на простом языке): в режиме TDD усилитель мощности (УМ) периодически включается и выключается в зависимости от временного интервала. Эта «пульсация» поступает по цепям питания/заземления/связи в аудиотракт, где она «демодулируется» в виде низкочастотной огибающей этим аудиотрактом и, таким образом, становится слышимой.
Наш опыт проектирования NiceRF доказал, что шум TDD можно абстрагировать до трех распространенных типов путей распространения в инженерии:
Перекрестные помехи в электропитании (проблема PI): импульсы TDD вызывают пульсации/падение напряжения на питании/земле и «дрожание» опорного аудиосигнала.
Связь по топологии (проблема электромагнитных помех): сильноточный контур RF/PA находится рядом с линиями MIC/Audio/Control, что приводит к емкостной/индуктивной/общему импедансу связи.
Недостаточная фильтрация: разделение смещения микрофона и чистого питания (3,3 В) слишком слабое, или коэффициент подавления помех по питанию LDO (PSRR) слишком низкий.
Совет: Кадр TDD обычно длится 60 мс и имеет основную частоту f 0 = 1/60 мс = 16,7 Гц; то, что вы видите как «маленькие зубки» в спектре, на самом деле является его гармоническими гребенчатыми линиями.
Из них я предлагаю три способа для первоначального импорта или во время создания прототипа; они не требуют значительной переработки и позволяют очень быстро проверить результат:
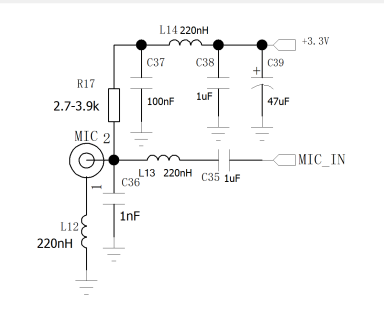
Метод: Подключите к входу модуля последовательный дроссель мощностью 15 мкГн, ≥1,3 А и добавьте развязку на ближнем конце емкостью 100 мкФ (низкое ESR) + 10 мкФ + 100 нФ.
Функция: обеспечивает фильтр нижних частот для улавливания огибающей низких частот TDD и импульсных помех на «грязной стороне».
Метод: используйте малошумящий LDO-стабилизатор с высоким PSRR (коммерчески доступный XC6228D33 или аналогичный) в диапазоне от 10 Гц до 1 МГц (>70 дБ) для питания смещения основной полосы/аудио/микрофона.
Назначение: минимизация входных пульсаций и обеспечение изоляции от «грязного» источника питания.
Метод: Реализуйте фильтр 3-го порядка для Vbias MIC (47 мкФ + 10 мкФ + 2,2 мкФ тантал или стабильный диэлектрик) и окружите MIC_Voltage непрерывным сплошным заземлением из меди (защита заземления/через ограждение).
Принцип действия: зажимает огибающую на конце смещения, гарантируя, что микрофон «слышит» только звук, а не 30 В!
[Свяжитесь с нами сейчас] Свяжитесь с нашими инженерами, чтобы узнать больше об оптимизации шума для различных конструкций печатных плат!
Методы NiceRF показывают, что шум TDD невозможно полностью устранить, и для этого требуется решение проблем PI и разводки печатной платы на системном уровне.
Метод целевого импеданса: Z target = ΔV/ΔI. Например, если шаг передачи ΔI = 0,5 А и допустимое ΔV = 50 мВ, то Z target ≤ 0,1 Ом.
Разделение слоев:
100 нФ (высокая частота), расположен близко к штифту
10 мкФ (средняя частота) в ближней зоне
100 мкФ (низкая частота) на входе
Выбор индуктора: I sat ≥ 1,5 × I peak , DCR < 50 мОм, изоляция > 20 дБ.

В1: Достаточно ли добавления одного силового индуктора?
A: Как правило, это хорошо подходит, когда «входные пульсации являются ключевой проблемой» и могут быть быстро проверены. Если проблема заключается не только во влиянии смещения/топологии микросхемы, следует использовать LDO с высоким коэффициентом подавления помех (PSRR) + трёхкаскадную фильтрацию смещения + защиту заземления. Наша межпроектная проверка показывает, что подход на системном уровне позволяет более эффективно подавлять шум в корневой части.
В2: Почему шум устройства увеличился, если я установил очень большой конденсатор?
О: Вероятно, это привело к появлению новых резонансных/обратных цепей или к рассогласованию стабильности LDO-стабилизатора. В NiceRF мы придерживаемся диапазона ёмкости/ESR, указанного в техническом описании, размещаем конденсаторы близко к источнику и проверяем площадь контура, чтобы избежать создания новых источников шума.
В3: Почему вы слышите «громкий шум», когда два модуля приближаются друг к другу?
О: Это эффект «частоты биений», когда несколько модулей работают по беспроводной связи в асинхронном режиме TDD, что приводит к накоплению шума. Решением может быть экспериментирование с синхронизацией времени TDD через хост-контроллер или улучшение физической изоляции/экранирования между модулями.
Мы приветствуем дальнейшие технические обсуждения и можем предоставить комплексные схемы оптимизации системы шумоподавления TDD, соответствующие вашим конкретным требованиям.
Техническая поддержка:
Электронная почта: sales@nicerf.com (предпродажное/послепродажное обслуживание)
Веб-сайт: www.nicerf.com (Продукты/Документация/Примеры использования)
+86-755-23080616
sales@nicerf.com
Сайт: https://www.nicerf.com/ .
Адрес: 309-314, 3/F, корпус A, деловое здание Хунду, зона 43, район Баоань, Шэньчжэнь, Китай
политика конфиденциальности
· Политика конфиденциальности
В настоящее время нет доступного контента
Электронная почта: sales@nicerf.com
Тел:+86-755-23080616