Связаться с нами
| Параметры | Мин. | Тип. | Макс. | Единица | Состояние |
| Температурный параметр | |||||
| Диапазон температур | -40 | 25 | 85 | ℃ | Во время работы |
| -40 | 25 | 125 | ℃ | При хранении | |
| Параметр напряжения | |||||
| Рабочее напряжение | 1.8 | 3.3 | 3.6 | В | |
| Текущий параметр | |||||
| Ток эмиссии | - | <120 | - | мА | 19 дБм,868 МГц |
| Получать ток | - | <18 | мА | 2,4 Кбит/с, DSSS | |
| ток сна | - | <2,5 | - | uA | |
| Параметры РЧ | |||||
| Мощность передачи | -43,5 | 19 | 22.9 | дБм | 1,2 Кбит/с, DSSS, 868 МГц |
| Чувствительность приема | - | -128 | - | дБм | 1,2 Кбит/с, DSSS, 868 МГц |
| Параметры микроконтроллера | |||||
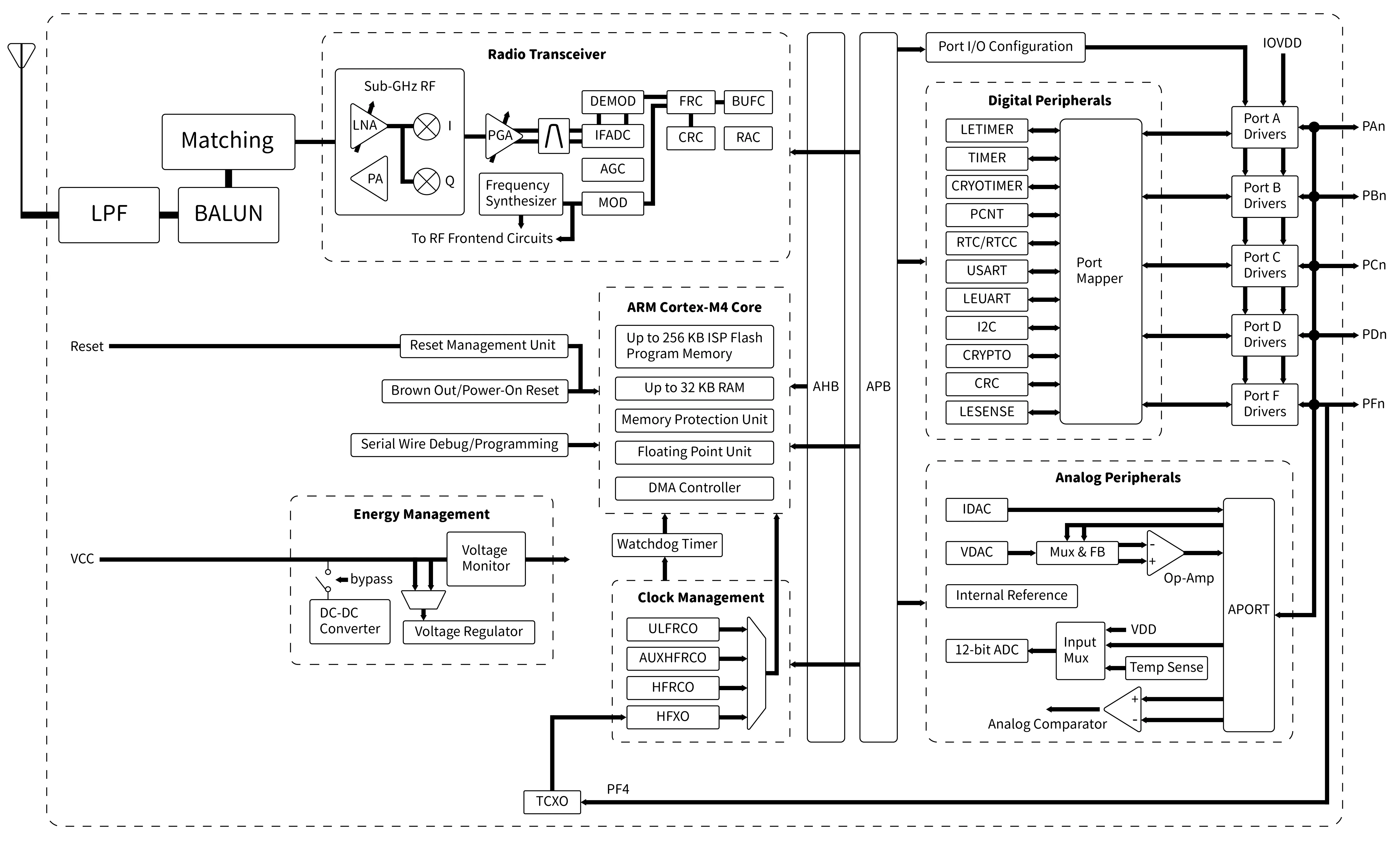
| MCU | Высокопроизводительный 32-битный 40 МГц ARM Cortex®-M4 с инструкциями DSP и блоком вычислений с плавающей запятой для эффективной обработки сигналов | ||||
| АЦП | 12-битный аналого-цифровой преобразователь SAR со скоростью выборки 1 Мбит/с | ||||
| АКМП | 2 × аналоговых компаратора | ||||
| VDAC | 2 × цифро-аналоговых преобразователя | ||||
| Операционный усилитель | 2 × операционных усилителя | ||||
| IDAC | Цифро-аналоговый преобразователь тока | ||||
| ЛЕСЕНС | Интерфейс датчика с низким энергопотреблением | ||||
| АПОРТ | До 32 контактов, подключенных к аналоговым каналам, общим для аналоговых периферийных устройств | ||||
| Ввод/вывод | До 32 универсальных портов ввода-вывода с сохранением состояния выхода и асинхронными прерываниями | ||||
| ДМА | 8-канальный контроллер DMA | ||||
| ПРС | 12-канальная периферическая рефлекторная система | ||||
| ТАЙМЕР | 2 × 16-битных таймера/счетчика, 1 × 32-битных таймера/счетчика | ||||
| РТК | 32-битный счетчик реального времени и календарь | ||||
| ЛЕТИМЕР | 16-битный таймер с низким энергопотреблением для генерации сигналов | ||||
| УЛЕТИМЕР | 32-битный сверхнизкоэнергетический таймер/счетчик для периодического пробуждения из любого режима энергопотребления | ||||
| ВДТ | 2 × сторожевых таймера с выделенным RC-генератором | ||||
| UART/SPI/Смарт-карта/IrDA/I2S | 2 × Универсальный синхронный/асинхронный приемник/передатчик | ||||
| ЛЕУАРТ™ | Low Energy UART • Интерфейс I2C с поддержкой SMBus и распознаванием адреса в EM3 Stop | ||||
| Специальная функция | СОК |


| Номер пин-кода | Определение пин-кода | Ввод/вывод | Описание |
| 1 | ПК10 | Ввод/вывод | контакт GPIO |
| 2 | ПК11 | Ввод/вывод | контакт GPIO |
| 3 | ПФ0 | Ввод/вывод | контакт GPIO |
| 4 | ПФ1 | Ввод/вывод | контакт GPIO |
| 5 | ПФ2 | Ввод/вывод | контакт GPIO |
| 6 | ПФ3 | Ввод/вывод | контакт GPIO,TCXO |
| 7 | ПЕРЕЗАГРУЗИТЬ | я | Вход сброса, активный низкий уровень. Чтобы подать на этот вывод внешний источник сброса, достаточно подать на него низкий уровень во время сброса и позволить внутренней подтягивающей схеме обеспечить сброс. |
| 8、11、12、 14、23 | Земля | - | заземление |
| 9 | ПД13 | Ввод/вывод | контакт GPIO |
| 10 | ПД14 | Ввод/вывод | контакт GPIO |
| 13 | МУРАВЕЙ | O | Подключение к антенне с нагрузкой 50 Ом |
| 15 | ПД15 | Ввод/вывод | контакт GPIO |
| 16 | ПА0 | Ввод/вывод | контакт GPIO |
| 17 | ПА1 | Ввод/вывод | контакт GPIO |
| 18 | ПБ11 | Ввод/вывод | контакт GPIO |
| 19 | ПБ12 | Ввод/вывод | контакт GPIO |
| 20 | ПБ13 | Ввод/вывод | Контакты GPIO недоступны при использовании беспроводной связи |
| 21 | ПБ14 | Ввод/вывод | контакт GPIO |
| 22 | ПБ15 | Ввод/вывод | контакт GPIO |
| 24 | ВКЦ | - | Положительный вход питания (по умолчанию 3,3 В) |

политика конфиденциальности
· Политика конфиденциальности
В настоящее время нет доступного контента
Электронная почта: sales@nicerf.com
Тел:+86-755-23080616