Модуль LoRa Pro — это новая серия модернизированных сетевых беспроводных коммуникационных модулей от Wireless. Он использует передовую технологию скачкообразной перестройки частоты LoRa с расширенным спектром для достижения высокой чувствительности. Проникающая способность и дальность связи значительно превосходят текущие продукты FSK и GFSK, а также обладают более высокой помехоустойчивостью. Чтобы удовлетворить потребности различных клиентов в приложениях, мы разработали программное обеспечение модуля этой серии как универсальное. Пользователи могут переключаться между различными режимами работы с помощью модуля конфигурации программного обеспечения ПК. В режиме MESH модуль маршрутизации имеет автоматическую маршрутизацию. Функция позволяет пользователю формировать сетевую передачу без слепых зон без ограничения расстояния посредством объединения нескольких модулей. Кроме того, пользователи могут также шифровать беспроводные данные AES128 с помощью программного обеспечения ПК или инструкций последовательного порта, что делает передачу данных более безопасной.
LoRa600Pro использует двухантенную конструкцию на основе LoRa610, которая разделяет передающую и приёмную антенны для лучшего соответствия требованиям конкретных приложений. Модуль имеет выходную мощность 100 мВт, а его компактная конструкция может широко применяться в таких областях, как беспроводное дистанционное управление передачей данных.
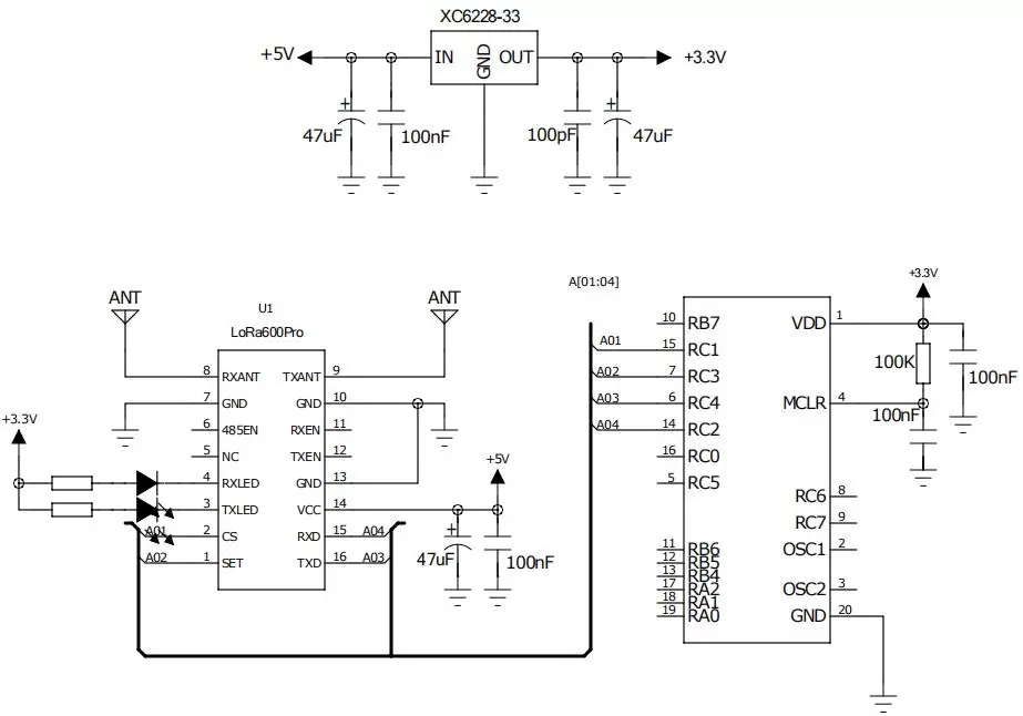
Примечание: Модуль имеет внутреннюю стабилизацию напряжения LDO 3,3 В. Выводы CS и SET управляются напряжением 3,3 В. TXD и RXD также имеют напряжение 3,3 В.
| Параметры | Мин. | Тип. | Макс. | Единица | Состояние |
| Рабочее состояние | |||||
| Диапазон напряжения | 3.3 | 5.0 | 6.5 | В | |
| Рабочая температура | -40 | 25 | +85 | ℃ | |
| Текущее потребление | |||||
| Ток Rx | < 15 | мА | уровень ТТЛ | ||
| Ток передачи | < 130 | мА | |||
| ток сна | < 200 | uA | |||
| Параметры РЧ | |||||
| Диапазон частот | 414.92 | 433.92 | 453.92 | МГц | @433MHz |
| 470,92 | 489,92 | 509.92 | МГц | @470MHz | |
| 849.92 | 868.92 | 888.92 | МГц | @868MHz | |
| 895.92 | 914.92 | 934.92 | МГц | @915MHz | |
| Скорость передачи данных | 91 | 656 | 17353 | бит/с | @LoRa |
| Выходная мощность | 4 | 18 | +20 | дБм | Программное обеспечение уровня 7 регулируемое |
| Чувствительность | -139 | дБм | @91bps | ||
| Интерфейс | ТТЛ |
| Сеть | СЕТКА |
| Частота | 433 МГц,470 МГц,868 МГц,915 МГц |
| Модуляция | Лора |
| Выходная мощность | 100 мВт |


| НЕТ. | ПРИКОЛОТЬ | Ввод/вывод | Стандартный уровень | Описание |
| 1 | НАБОР | я | 0-3.3 | Включение параметра конфигурации (конфигурация параметра включения низкого уровня, выход высокого уровня по умолчанию) |
| 2 | CS | я | 0-3.3 | Вывод включения модуля (встроенный подтягивающий резистор) Примечание: заводская версия по умолчанию: ток в спящем режиме <200 мкА, нормальная связь при повышении или приостановке CS и спящий режим при низком уровне; версия с низким энергопотреблением: ток в спящем режиме <15 мкА, нормальная связь при понижении CS и спящий режим при повышении или приостановке CS |
| 3 | TXLED | я | 0-3.3 | Индикатор сигнала передачи, горит низкий уровень, по умолчанию высокий уровень |
| 4 | RXLED | я | 0-3.3 | Индикатор приема сигнала, низкий уровень горит, по умолчанию высокий уровень |
| 5 | NC | |||
| 6 | 485EN | О | 0-3.3 | Возможность подключения к внешнему расширенному выводу преобразователя уровня управления 485 |
| 7,10,13 | Земля | 0 | Подключите отрицательный полюс источника питания и заземляющий провод. | |
| 8 | RX ANT | я | Вход РЧ-сигнала, подключение к антенне 50 Ом | |
| 9 | TX ANT | О | Выход РЧ-сигнала, подключение к антенне 50 Ом | |
| 11 | РКСЕН | О | 0-3.3 | Вывод управления разрешением приема: высокий уровень при приеме, низкий уровень при передаче. |
| 12 | TXEN | О | 0-3.3 | Вывод управления разрешением передачи, низкий уровень при приеме, высокий уровень при передаче. |
| 14 | ВКЦ | я | Подключите к положительному полюсу источника питания (типичное значение 5 В) | |
| 15 | RXD | я | 0-3.3 | Вход последовательной связи модуля |
| 16 | TXD | О | 0-3.3 | Выход последовательной связи модуля |

политика конфиденциальности
· Политика конфиденциальности
В настоящее время нет доступного контента
Электронная почта: sales@nicerf.com
Тел:+86-755-23080616