Sep . 2025
В этой главе рассматриваются расширенные функции модуля UWB650, выходящие за рамки базовых функций связи и позиционирования. В главе рассматриваются вопросы масштабируемости сети, повторного использования аппаратных интерфейсов и управления жизненным циклом прошивки устройства, что позволяет создавать более сложные и мощные системы приложений UWB.
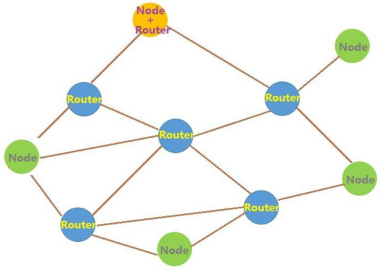
Для решения проблемы недостаточной дальности связи за один скачок в больших или сложных средах с препятствиями в модуле UWB650 реализована функция ячеистой сети.
Включение функции : Функция сетки по умолчанию отключена и может быть включена с помощью UWBRFAT+MESHENABLE=
Режимы работы : модуль может играть разные роли в ячеистой сети, определяемые
type=1 (Pure Relay) : модуль действует только как узел пересылки данных, не генерируя и не потребляя их. Подходит для развертывания в ключевых точках для соединения двух отдельных сетевых областей.
type=2 (Чистый узел) : модуль действует только как исходный или целевой узел для данных и не участвует в пересылке данных.
type=3 (гибридный режим) : модуль может выступать как в роли узла данных, так и ретранслятора. Получив пакет данных, адресованный не ему, он пересылает его. Это наиболее гибкий режим, позволяющий любому узлу сети участвовать в построении маршрута.

Ключевое ограничение : Чтобы предотвратить бесконечное распространение пакетов данных по сети, которое может привести к широковещательным штормам и перегрузке канала, в прошивке жестко запрограммировано ограничение на количество пересылок не более 10. Когда ретрансляционный узел получает пакет данных, который уже был переслан 10 раз, он прекращает его пересылку. Кроме того, важным ограничением конструкции является то, что модуль с включенной функцией Mesh не может осуществлять регулярный обмен данными с модулем, у которого эта функция отключена (функции определения дальности и позиционирования остаются в силе). Это означает, что после принятия решения об использовании Mesh обычно необходимо настроить все узлы связи во всей сети единообразно.

Модуль поддерживает обновление прошивки через последовательный порт, что обеспечивает возможность доработки функций и исправления ошибок после запуска, но также накладывает требования на конструкцию аппаратного обеспечения.
Переход в режим обновления : обновление прошивки должно быть запущено при определённых аппаратных условиях. Процедура выглядит следующим образом: сначала выключите модуль. Затем с помощью внешней цепи подключите контакт 35 (UPGRADE) модуля к низкому уровню (или замкните его непосредственно на GND). После этого снова включите питание модуля. В этот момент модуль перейдёт в режим обновления прошивки и будет ожидать получения нового файла прошивки через последовательный порт.

Протокол и инструменты : Прошивка передаётся по стандартному протоколу YModem со скоростью передачи данных через последовательный порт 115200 бит/с. Пользователям потребуется инструмент для работы с последовательным портом на стороне ПК, поддерживающий протокол YModem, например, ExtraPuTTY или официальная утилита SerialPortYmodem.
Процесс обновления : Полные шаги обновления следующие:
Выполните аппаратную операцию для входа в режим обновления.
Подключите последовательный порт модуля к ПК и откройте совместимый с YModem последовательный инструмент, настроив COM-порт и скорость передачи данных.

3. После подключения последовательный терминал отобразит сигнал установления связи YModem, отправленный модулем (обычно это последовательность символов «C»).

4. В инструменте ПК выберите функцию «Отправить файл» и выберите новый двоичный файл прошивки, чтобы начать передачу.


5. Дождитесь завершения передачи файла. 6. После успешной передачи отсоедините контакт 35 от GND, а затем выполните полный цикл питания модуля (выключите и включите питание).

7. После перезапуска модуль загрузит и запустит новую прошивку.
Вот пример использования официального инструмента SerialPortYmodem:
Выберите соответствующий COM-порт и откройте его.

Найдите и выберите файл прошивки, затем нажмите «Отправить», чтобы начать передачу.

После завершения передачи появится сообщение об успешном завершении. После этого отсоедините контакт 35 и перезапустите модуль.

Проектирование оборудования : наличие механизма обновления прошивки означает, что если продукт должен поддерживать локальное или удалённое обновление, при проектировании печатной платы необходимо заранее продумать управление уровнем сигнала на выводе 35. Для управления этим выводом можно использовать специальную физическую перемычку, зарезервированную контрольную точку или порт GPIO от главного микроконтроллера. Если это упустить на этапе проектирования, последующие обновления прошивки станут крайне затруднительными, возможно, даже потребуют физического отзыва установленных устройств.
Углубленный анализ серии модулей UWB650
Углубленный анализ модуля UWB650 (часть 1): введение в технологию UWB и модуль UWB650
Углубленный анализ модуля UWB650 (часть 2): освоение основных функций: настройка и использование
Углубленный анализ модуля UWB650 (часть 3): расширенные функции и обслуживание системы
Углубленный анализ модуля UWB650 (часть 5): команды настройки
+86-755-23080616
sales@nicerf.com
Сайт: https://www.nicerf.com/ .
Адрес: 309-314, 3/F, корпус A, деловое здание Хунду, зона 43, район Баоань, Шэньчжэнь, Китай
политика конфиденциальности
· Политика конфиденциальности
В настоящее время нет доступного контента
Электронная почта: sales@nicerf.com
Тел:+86-755-23080616