Nov . 2025
Технологии беспроводной связи постоянно развиваются, стимулируя инновации в различных отраслях. Среди технологий, привлекших особое внимание в последние годы, – сверхширокополосная связь (UWB) и сетчатые сети.
Учитывая растущие требования реальных приложений к расширению зоны покрытия, повышению надежности связи и гибкому позиционированию, компания NiceRF дополнительно интегрировала функции Mesh-сетей в модуль UWB650 . Например, UWB650, этот сверхширокополосный коммуникационный модуль, основанный на стандарте IEEE 802.15.4-2020, обеспечивает высокоточное определение дальности (точность ±10 см) и высокоскоростную передачу данных (до 6,8 Мбит/с). Благодаря новой возможности Mesh-сетей его применение в сложных условиях ещё больше расширяется — от промышленного позиционирования до интеллектуального складирования, от навигации внутри помещений до координации устройств. Сочетание UWB и Mesh обеспечивает более гибкое и надёжное решение для беспроводной связи.

Модуль UWB650 выступает в качестве базовой аппаратной платформы, интегрирующей функции сетей UWB и Mesh, обеспечивая надежную основу благодаря своей аппаратной архитектуре и поддержке на уровне протоколов.
Модуль UWB650 построен на базе чипсета Qorvo DW3000 UWB, полностью соответствующего стандарту IEEE 802.15.4-2020. Он включает в себя высокопроизводительный ВЧ-усилитель, микроконтроллер и универсальные интерфейсы ввода-вывода, а также шифрование AES128 и защиту от электростатического разряда, что обеспечивает стабильную работу даже в сложных электромагнитных условиях.
Основные характеристики:
Передача данных:
обеспечивает удаленную передачу данных через последовательный интерфейс, поддерживая гибкую разработку приложений.
Высокоточное определение дальности:
использует схемы SS-TWR и DS-TWR для двунаправленного определения дальности, достигая точности более 10 см и отвечая промышленным требованиям к позиционированию.
Высокоскоростная передача данных:
поддерживает скорость передачи данных по воздуху до 6,8 Мбит/с, подходит для передачи больших объемов данных.
Функция позиционирования:
вычисляет расстояния между узлами и якорями, используя двунаправленное измерение дальности в сочетании с решением координат для 2D/3D позиционирования (точность <30 см).
Режим энергосбережения в спящем режиме:
поддерживает аппаратный режим сна — понижение уровня на выводе CS переводит модуль в спящий режим (<25 мс), а повышение уровня на выводе CS пробуждает модуль (<30 мс). В спящем режиме чипсет UWB также отключается для снижения энергопотребления, а последовательный порт выводит уведомления «Перейти в спящий режим» и «Выйти из спящего режима».
Гибкая конфигурация:
поддерживает несколько уровней мощности передачи (до 0,5 Вт) для соответствия различным диапазонам и условиям; допускает переменную длину кадров (0–1023 байта, один пакет максимум 1004 байта) для обработки различных объемов данных.
Большая дальность покрытия:
теоретическое расстояние передачи сигнала составляет более 1 км, что идеально подходит для крупных заводов, складов или открытых пространств.
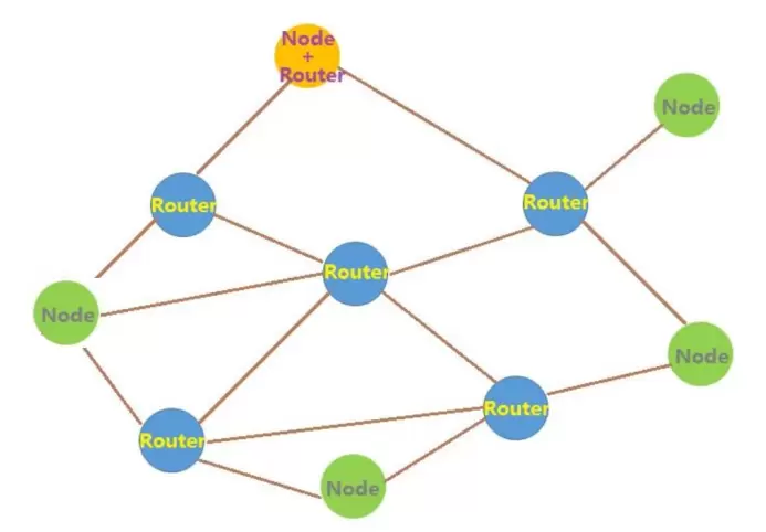
Модуль UWB650 реализует функцию передачи данных по ячеистой сети (отключена по умолчанию), которую можно включить с помощью команд конфигурации. После активации модуль может работать как узел или ретранслятор, образуя ячеистую сеть с другими модулями. Эта функция эффективно устраняет ограничения традиционной односкачковой UWB-связи, связанные с расстоянием и помехами от препятствий.

Функция Mesh в модуле UWB650 по умолчанию отключена. Её необходимо активировать и настроить с помощью специальных команд, включая настройку идентификатора, активацию режима и назначение роли узла.
При первом использовании UWB650 пользователи должны задать идентификатор PAN ID модуля (по умолчанию: 0000) и адрес устройства (по умолчанию: 0000), чтобы обеспечить уникальность в сети.
Команда конфигурации: UWBRFAT+DEVICEID=xxxx,yyyy
Описание параметров:
xxxx: PAN ID (ID группы, диапазон 0x0000–0xFFFE). Все модули в одной Mesh-сети должны иметь один и тот же PAN ID, чтобы различать сети.
yyyy: Адрес устройства (диапазон 0x0000–0xFFFE). Должен быть уникальным в пределах одного идентификатора PAN для корректной маршрутизации данных.
Назначение: Эта конфигурация закладывает основу для межмодульного взаимодействия (как в обычном UWB-режиме, так и в режиме Mesh). Однако она не включает автоматически работу в режиме Mesh.
Примечание: если идентификатор PAN или адрес настроен неправильно, модуль не сможет взаимодействовать с другими узлами — даже для базовой передачи данных.
Функциональность сетки должна быть явно активирована командой.
Типичная логика команды: UWBRFAT+MeshENABLE=1 (или аналогичная, подробности см. в листе спецификаций модуля).
После включения модуль поддерживает многоадресную ретрансляцию, ограничение количества переходов и другие функции, связанные с Mesh.
После включения Mesh модули могут работать в одной из следующих ролей:
Узел: установите целевой адрес с помощью UWBRFAT+TXTARGET=xxxx (например, UWBRFAT+TXTARGET=1234). Модуль взаимодействует только с указанным адресом (точка-точка, одиночный переход). Если задать целевой адрес FFFF, данные будут переданы всем модулям с одним и тем же идентификатором PAN, а приёмники будут выводить дополнительную информацию, например, об уровне сигнала.
Ретранслятор (маршрутизатор):
не инициирует передачу данных, а автоматически пересылает пакеты Mesh, не адресованные ему самому. Например, если узел A не может напрямую связаться с узлом C, а узел B настроен как ретранслятор, данные передаются по схеме A → B → C.
Гибридный узел:
сочетает в себе поведение узла и ретранслятора — он получает и отправляет пакеты, адресованные ему, и автоматически пересылает другие, обеспечивая баланс между гибкостью и надежностью.
Примечание:
все узлы в одной сетке должны иметь уникальные адреса, а модули с поддержкой сетки не могут взаимодействовать с модулями, у которых сетка отключена (за исключением функций ранжирования/позиционирования).
UWB650 Mesh не только поддерживает многоадресную ретрансляцию, но и включает в себя множество механизмов для повышения стабильности и надежности сети.
Динамическая конфигурация цели: целевой адрес можно изменить в любое время с помощью UWBRFAT+TXTARGET, что позволяет по требованию переключаться между режимами одноадресной и широковещательной передачи.
Режим вещания: установка целевого адреса FFFF обеспечивает вещание данных всем модулям с одинаковым идентификатором PAN. Приёмная сторона выводит адрес источника, RSSI и необработанные данные (например, SrcAddr:0001; Rssi:-51.23dBm; Data:1234567890).
Обработка шестнадцатеричных данных: при передаче шестнадцатеричных данных пользователи должны извлечь действительную полезную нагрузку (FramePayload) из содержимого полученного кадра.
Механизм автоматического подтверждения ACK:
включение UWBRFAT+ACKENABLE=1 добавляет запрос ACK к передаваемым пакетам. При успешном завершении приёмник отвечает ACK («ACK DETECTED»), в противном случае отображается сообщение «ACK WAIT TIMEOUT». Широковещательный режим (FFFF) не поддерживает ACK.
CCA (Оценка чистого канала):
включение UWBRFAT+CCANENABLE=1 позволяет модулю определять доступность канала перед передачей, предотвращая помехи другим UWB-устройствам. Если канал занят, передача отменяется и отображается сообщение «CCA FAILURE».
Функция фильтрации кадров:
Модуль UWB650 принимает только пакеты данных, удовлетворяющие следующим условиям: идентификатор PAN назначения совпадает с его собственным, адрес назначения равен 0xFFFF (широковещательный) или идентичен его собственному адресу, FCS (контрольная последовательность кадра) верна, а формат пакета соответствует стандарту Data Frame, соответствующему стандарту IEEE 802.15.4-2020. Пакеты, не соответствующие этим условиям, автоматически отбрасываются.
SNIFF (режим прослушивания):
модуль переключается между режимами приёма и ожидания (~16 мкс каждый, рабочий цикл 50%) для экономии энергии. Во время измерения дальности/позиционирования модуль переключается в режим непрерывного приёма для работы в режиме реального времени.

Ограничение на количество переходов: каждый пакет данных может быть передан до 10 переходов. При превышении этого лимита ретрансляционные узлы отбрасывают пакет, чтобы предотвратить избыточную перегрузку данными.
Целенаправленная пересылка: узлы ретрансляции обрабатывают только пакеты, не адресованные им самим, оптимизируя вычисления и использование полосы пропускания.
Для удобства использования все эти функции можно также настроить с помощью нашего фирменного программного обеспечения для конфигурирования ПК.

Традиционные системы позиционирования UWB требуют плотного размещения базовых станций. Сетевая топология UWB650 обеспечивает непрямую связь между метками и анкерами через ретрансляционные узлы. Например, на заводе, где колонны загромождающие конструкции, метки могут передавать данные о дальности на базовую станцию через расположенные рядом ретрансляторы, достигая точности ±10 см без добавления дополнительных анкеров.
Ячеистые сети поддерживают динамическое подключение и отключение узлов (например, мобильных устройств или временных якорей) без ручной перенастройки. В случае сбоя ретранслятора пакеты автоматически перенаправляются (например, A→B→C→D становится A→E→D), обеспечивая бесперебойное позиционирование и связь — идеальное решение для шахт, аварийно-спасательных служб или сред повышенного риска.
Пользователи могут назначать роли узлов (терминал / реле / гибрид) в соответствии с потребностями приложения. На крупных складах достаточно лишь нескольких стационарных точек (для привязки координат), в то время как мобильные метки и реле образуют ячеистую сеть для покрытия обширных территорий, что значительно снижает затраты на оборудование и упрощает настройку.
Модуль UWB650, благодаря глубокой интеграции технологий UWB и Mesh-сетей, обеспечивает двойной прорыв: «Высокую точность + Широкое покрытие» и «Гибкость + Надёжность».
Сочетание UWB и Mesh может обеспечить более гибкое и надёжное решение для беспроводной связи. NiceRF продолжит инвестировать и сосредоточится на исследовании высокоточных технологий позиционирования и интеллектуального Интернета вещей.
+86-755-23080616
sales@nicerf.com
Сайт: https://www.nicerf.com/ .
Адрес: 309-314, 3/F, корпус A, деловое здание Хунду, зона 43, район Баоань, Шэньчжэнь, Китай
политика конфиденциальности
· Политика конфиденциальности
В настоящее время нет доступного контента
Электронная почта: sales@nicerf.com
Тел:+86-755-23080616