SA868S: встроенный аналоговый модуль рации мощностью 2 Вт
Тип: Аналоговая рация Walkite Talkie
Сертификация: Другие
Выходная мощность: 2 Вт
Размер (мм):35,6*19
| Параметр | Условие теста | Мин. | Тип. | Макс | Единица |
| Источник питания | 3.3 | 4.2 | 5.5 | В | |
| Диапазон рабочих температур | -30 | 25 | 70 | ℃ | |
| Текущее потребление | |||||
| ток сна | ≤1 | uA | |||
| ток RX | 60 | мА | |||
| Ток передачи (высокая мощность) | 650 | 750 | мА | ||
| Ток передачи (низкая мощность) | 450 | 550 | мА | ||
| Передача радиочастотных параметров | |||||
| Диапазон частот | УВЧ | 400 | 480 | МГц | |
| Диапазон частот | УКВ | 134 | 174 | МГц | |
| Выходная мощность (высокая мощность) | @VCC=4,0 В | 28 | 29.5 | 31 | дБм |
| Выходная мощность (низкая мощность) | 25 | 26.5 | 27 | дБм | |
| Частота модуляции | при девиации частоты 1,5 кГц/2,5 кГц | 10 | мВ | ||
| Искажение модуляции звука | при девиации частоты 1,5 кГц/2,5 кГц | 2 | 5 | % | |
| Соотношение сигнал/шум | при девиации частоты 1,5 кГц/2,5 кГц | 38 | 40 | 45 | дБ |
| мощность соседнего канала | @смещение 12,5 тыс. | -60 | дБн | ||
| Частота модуляции CTCSS | 0,35 | 0,5 | 0,75 | КГц | |
| Получение параметров радиочастот | |||||
| Чувствительность приема | -124 | дБм | |||
| Получение SNR | при отклонении частоты 1,5 кГц | 45 | 50 | дБ | |
| Амплитуда выходного аудиосигнала | 700 | мВ | |||
| Сопротивление аудиовыхода | 200 | Ом | |||
| Тип | Аналоговая рация |
| Выходная мощность | 500 мВт, 1 Вт |
(Вышеуказанные 3 частотные полосы являются необязательными.)
также ниже 2 частотных диапазонов могут быть
разработанный специально)


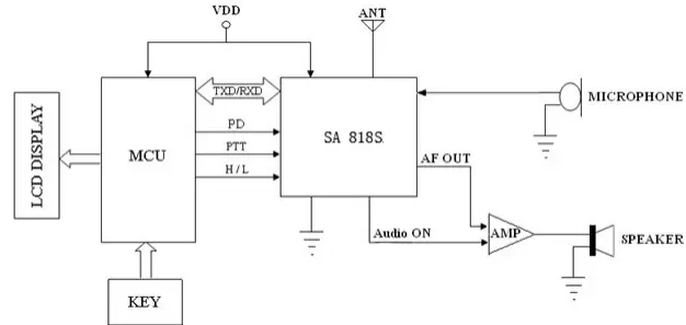
| НОМЕР ПИН-КОДА | Имя пин-кода | Состояние ввода-вывода |
| 1 | Звук включен | Подключён к усилителю мощности звука. При работе модуля он может автоматически управлять дополнительным усилителем звука: низкий уровень сигнала включает усилитель, высокий — выключает. |
| 2 | NC | Не подключен |
| 3 | AF_OUT | Аудиовыход |
| 4 | NC | Не подключен |
| 5 | ПТТ | Вход модуля, управление передачей/приёмом, «0» переводит модуль в состояние TX; «1» — в состояние Rx |
| 6 | ПД | Управление выключением питания, «0» — режим выключения питания; «1» — нормальная работа |
| 7 | В/Л | Управление высокой/низкой выходной мощностью; Оставьте открытым для высокой выходной мощности, от низкого уровня к низкому. (Обратите внимание: этот вывод НЕЛЬЗЯ подключать к VDD или высокому уровню выхода КМОП) |
| 8 | ВБАТ | Подключите положительный провод питания |
| 9 | Земля | Заземление |
| 10 | Земля | Заземление |
| 11 | NC | Не подключен |
| 12 | МУРАВЕЙ | подключить антенну 50 Ом |
| 13,14,15 | NC | Не подключен |
| 16 | RXD | RXD модуля и подключите к внешнему TXD. *Перед переходом в спящий режим пользователю необходимо подать низкий уровень на вывод RXD, чтобы предотвратить утечку тока или плохой сброс в будущем. |
| 17 | TXD | TXD модуля и подключение к внешнему RXD |
| 18 | MIC_IN | Микрофонный или линейный вход |

политика конфиденциальности
· Политика конфиденциальности
В настоящее время нет доступного контента
Электронная почта: sales@nicerf.com
Тел:+86-755-23080616