Тип: DMR Walkite Talkie
Сертификация: Другие
Выходная мощность: 500мВт,2 Вт
Size (mm):65,84*38,88
Параметры | Условие теста | Мин. | Тип. | Макс | Единица |
Диапазон напряжения | 3. 7 | 7.4 | 8.5 | В | |
Рабочая температура | -20 | 25 | 60 | ℃ | |
Диапазон частот | @УВЧ | 400 | 470 | МГц | |
@УКВ | 134 | 174 | МГц | ||
@350 | 320 | 400 | МГц | ||
Время начала | 20 00 | РС | |||
Скорость передачи данных UART | 57600 | б/с | |||
Текущее потребление C | |||||
ток сна | CS упал на 3 секунды | < 55 | uA | ||
Ток приема | <160 | мА | |||
Ток передачи ( высокая мощность ) | @VCC= 8 В, 5 Вт аналоговый | <1700 | мА | ||
@VCC= 8 В, 5 Вт цифровой | <1000 | мА | |||
Ток передачи ( низкая мощность ) | @VCC= 8 В, 2 Вт аналоговый | <1100 | мА | ||
@VCC= 8 В, 2 Вт цифровой | <700 | мА | |||
Параметры РЧ | |||||
Допустимое отклонение частоты | 0,5 | 1.5 | частей на миллион | ||
Чувствительность модуляции | Смещение частоты 1,5 кГц/2,5 кГц (N/W) | 6 | 7 | 12 | мв |
Мощность соседнего канала | @смещение 12.5K | -60 | -62 | дБм | |
Входное напряжение микрофона | 0.1 | 1.6 | Впп | ||
Смещение частоты модуляции CTCSS | 0,35 | 0.4 | 0,6 | КГц | |
Характеристики модуляции | 300Гц | -13 | -11 | -9 | дБ |
500Гц | -9 | -6 | -5 | дБ | |
1000Гц | -3 | 0 | 1 | дБ | |
2000Гц | 3 | 6 | 7 | дБ | |
3000Гц | 5 | 7 | 11 | дБ | |
Параметры получения | |||||
Чувствительность | Аналоговый (12 дБ SNR) | -120 | дБм | ||
Прием BER ( модуляция DMR) | @ - 117 дБм | 5 | % | ||
Амплитуда выходного аудиосигнала | 500 | мв | |||
Сопротивление аудиовыхода | 30 | КОм | |||
Избирательность по соседним каналам | Смещение:+12,5 кГц | 60 | дБ | ||
Смещение:+12,5 кГц | |||||


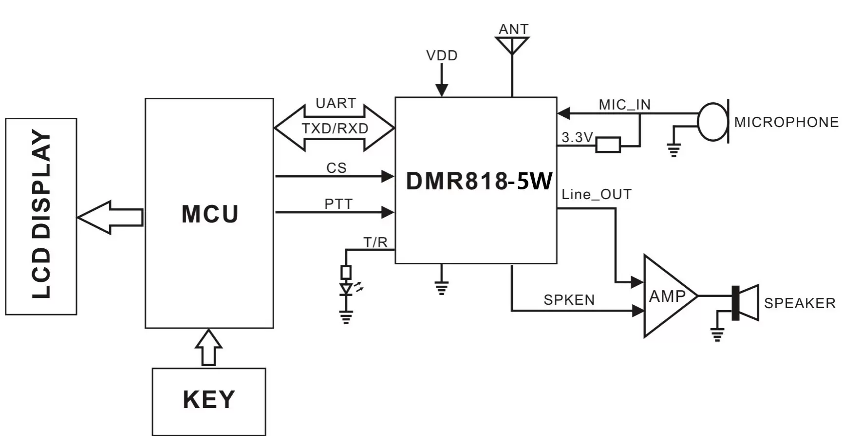
Номер контакта | Имя пин-кода | Ввод/вывод | Уровень стандарта | Описание |
1 | MIC_IN | я | Входной сигнал микрофона | |
2 | UART-TX | О | 0-3,3 В | Передача |
3 | UART-RX | я | 0-3,3 В | получать |
4 , 12 | NC | |||
5 | HST_TXD | О | 0-3,3 В | Передача данных (для обновления программы) |
6 | HST_RXD | я | 0-3,3 В | Получение данных PIN (для обновления программы) |
7 | МУРАВЕЙ | Вход/выход РЧ, штырьковый разъем для подключения антенны 50 Ом | ||
8 , 9, 10 | Земля | - | Земля | |
11 | ВКЦ | - | 0-8 В | Положительный источник питания |
13 | КС | я | 0-5В | Контакт включения спящего режима модуля, «0» для спящего режима, «1» для рабочего состояния |
14 | ПТТ | я | 0-3,3 В | Контакт управления передачей/приемом, «0» для передачи, «1» для приема, режим приема по умолчанию ( этот контакт не может быть переведен в низкий уровень во время включения питания, он должен быть переведен в низкий уровень после завершения сброса при включении питания ) |
15 | +3,3В | - | Выход 3,3 В , подключение к 50 мА | |
16 | LINE_OUT | О | Аудиовыход | |
17 | Т/Р | О | 0-3,3 В | Индикатор состояния передачи/приема модуля, выдает высокий уровень в состоянии передачи, низкий уровень в состоянии приема |
18 | СПКЕН | О | 0-3,3 В | Индикаторный штырь приемного сигнала (может быть подключен извне для управления аудиоусилителем), активен высокий уровень, по умолчанию - низкий уровень |
19 , 20 | Земля | - | Земля |

Этот модуль является модулем высокой мощности. Учитывая требования к охлаждению в различных сценариях применения, мы можем предоставить дополнительный радиатор, который пользователи могут выбрать для использования в соответствии с их конкретной рабочей средой.

В таблице ниже приведены данные по повышению температуры при использовании стандартного радиатора.
Температура испытания: 30°C Мощность: 5 Вт Частота: 425 МГц
Режим работы | Температура радиатора (°C) | Время работы (минуты) |
Цифровой режим | 30-63 | 3 |
Аналоговый режим | 30-60 | 1 |
Если пользователь не добавляет дополнительный радиатор, рекомендуется, чтобы время непрерывной работы модуля не превышало 1 минуты.
На следующем изображении показана референсная конструкция нашего продукта. Модульная печатная плата упакована, с прорезанными пазами для площадок, а припой нанесен с обратной стороны печатной платы. Такая конструкция лучше передает тепло другой печатной плате, а затем тепло передается в корпус через медный слиток.

политика конфиденциальности
· Политика конфиденциальности
В настоящее время нет доступного контента
Электронная почта: sales@nicerf.com
Тел:+86-755-23080616